描述
「您好,我是理律師。國考制霸的目標不只是讓你『考上』,更要讓你『快速考上』!」
1️⃣課程獨家武器
- 課程獨家提供「10年大數據命題落點統計表」,精準鎖定核心單元,直接揭露唸完哪些 50%的單元,就可以拿到 80% 分數以上。
2️⃣ 課程包含:完整正課 + 3年講義題庫
- 完整正課: 20分鐘小單元制
- 3年講義考古題題庫: 包含完整近3年,高普考、地特三四等考古題4選項全詳解
- 雲端資料庫: 當年度新修法資料更新、10年大數據命題落點統計表、腦科學讀書計劃
- 雲端課程使用期限:一年
3️⃣ 科目
- 共同科目: 法學知識(法學緒論+憲法)
🧠 三大腦科學上榜武器
讓你節省一半的時間,用最有效的方法唸書,讓大腦輕鬆記憶
1️⃣ 【10年大數據命題落點統計表】:精準打擊、穩拿基礎分
- 衝刺時期:
透過 11 年數據演算法,我們直接幫你劃重點。你只要念其中一半的單元,就可以拿到 50% 分數以上!考前直接挑重點複習,優先掌握最核心的命題區域。 - 數據決定優先級:
統計表詳細標註每個單元的「命題機率」,讓你將黃金時間花在最重要的考點上,確保投資報酬率最大化。
2️⃣ 【小單元制搭配講義題庫】:馬上做3年題庫,提供四選項詳解
- 打底期:
使用完整課程,每個單元20分鐘, - 小單元制課程:
每單元 20 分鐘,克服專注力極限,方便利用碎片時間高效學習。 - Excel 複習範本:
提供專屬範本幫你克服複習障礙,確保高頻考點在考前複習超過 5 次。
3️⃣ 【近3年紙本考古題詳解】:高考、普考、地特三四等考古題四選項全詳解
- 最新趨勢:
實體講義收錄近三年高普考、地特三四等完整試題&詳解。 - 四個選項詳解:
四個選項全部提供詳解,幫你徹底找出弱點,衝刺期直接練習最具代表性的考題。
4️⃣ 【新修法保障】:一年期雲端使用及新修法服務更新
- 持續領先: 購買後一年內,重大修法同步更新於雲端,讓你免於資訊落後的焦慮。
- 提供當年度最新憲判字破解:《📕理律師最新憲判字:速成奪分懶人包》
💡 為什麼選擇這套「完整課程」?
- 省下大量時間成本:
不用自己整理考古題,不用看混亂的討論,我們提供最強的四選項詳解。 - 解決複習焦慮:
透過數據告訴你「沒有時間的時候可以先看什麼單元」,把時間花在刀口上。 - 法律小白讀書苦手友善:
理律師將國考破解成系統化的課程&考古題庫,搭配腦科學念書法,直接告訴你最快的拿分方式!
🎖️ 理律師腦科學唸書三步驟
- 這套課程是一個高效拿分的系統,使用課程加上講義題庫,短時間就能打好基礎!
✅ 第一階段 基礎打底期
快速聽完一輪單元加上做3年題目,快速打好基礎
- 每單元約 20 分鐘,符合腦科學專注度最適時間,先順聽一遍,第一次不懂沒關係
- 聽完課立即翻到講義單元後面附上的考古題庫,練習該單元對應的近3年考古題,即學即測
- 遇到不會的考古題,就參照講義四個選項詳解,仔細檢討每一個選項。因為理律師團隊高品質詳解,讓檢討很簡單
- 錯題或是不熟的,直接圈起來,下次複習特別注意
- 或是另外訂閱『腦學X刷題系統』,直接將錯題『加入我的刷題寶典』,方便之後複習。
這裡直接訂閱刷題➡️ www.brainox.tw
✅ 第二階段 記憶複習期
直接對照10年大數據模式,找出佔分前80%的單元
- 直接點選雲端資料庫,找出每個科目的【10年大數據命題落點統計表】
- 按照該科目最重要的命題落點單元,開始做講義後面的近三年考古題
- 遇到不會的考古題,就參照講義四個選項詳解,仔細檢討每一個選項
- 製作『錯題筆記』,做成個人化筆記
- 還是不會的地方,就在找講義出來看,國考制霸講義都很詳細,可以直接讀懂
- 配合理律師設計的【腦科學- 遺忘曲線複習表】,將單元輸入到表格,每天按照進度複習單元考古題,共複習3次
- 或是另外訂閱『腦學X刷題系統』,直接選擇【大數據刷題模式】就直接按照命題題率高的單元,開始刷題,並收藏個人化錯題。
這裡直接訂閱刷題➡️ www.brainox.tw
✅ 第三階段 考前衝刺期
時間花在會考的!使用【10年大數據命題落點統計表】,配合【腦科學- 遺忘曲線複習表】抓住錯題,狂拉分
- 直接點選雲端資料庫,找出每個科目的【10年大數據命題落點統計表】
- 使用講義單元後的錯題,配合理律師設計的【腦科學- 遺忘曲線複習表】,共複習3次
- 或是另外訂閱『腦學X刷題系統』去做當年度”其他考試”的題目,掌握新的考題趨勢
這裡直接訂閱刷題➡️ www.brainox.tw
💯本教材適合對象
- 1️⃣ 高普考一般行政
- 2️⃣ 地方特考三等一般民政
- 3️⃣ 關務特考、原住民特考、身障特考、警察特考、司法特考等其他特考
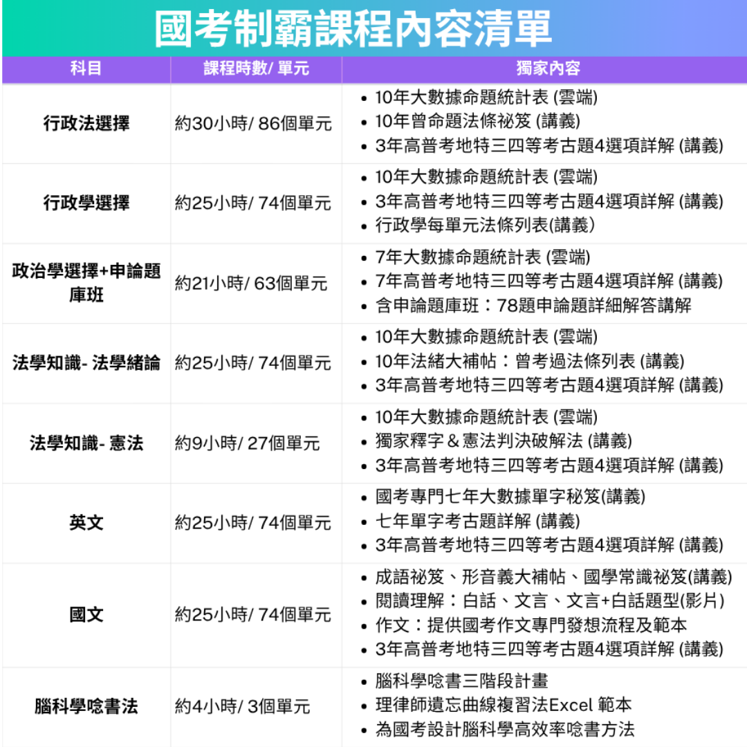
📦 完整課程與教材內容
- 雲端課程:
包含完整正課教學影片&新修法補充資料 - 課程教材:
實體講義&近3年考古題四選項題庫。我們的課程畫面,都是用講義畫面錄製,幾乎不用抄筆記,又方便複習,製作專屬個人筆記。 - 以下為全套清單。【高普考_法學知識(法緒+憲法)】請參考購買的科目。
🏛️ 理律師的國考制霸課程設計理念
作為一名執業律師與 EdTech 創辦人,我發現傳統補習班往往讓考生淹沒在書海中。本課程的核心理念是 【用大數據破解國考,用腦科學讓學員快速吸收】。
我們拒絕無效努力!課程獨家提供「10年大數據命題落點統計表」,精準鎖定核心單元,直接告訴你只要念一半的單元,就可以拿到 50% 分數以上。利用大數據過濾雜訊,讓大腦只留住「真正會考的」。
🏆師資團隊
📢 購買須知
- 雲端資料庫使用權限: 開通日起算一年,雲端課程無限次觀看。訂單完成後3-5個工作天開通雲端資料庫。
- 講義教材寄送: 紙本教材將於訂單成立後 3-5個工作天內寄出。
- 退換貨說明: 本課程屬數位內容服務,依消保法規定,經提供即完成服務,不適用 7 日無條件退貨。
- 購買即同意: 【高普考_法學知識(法緒+憲法)】之教學影片、書面或電子講義、雲端硬碟之一切內容均為使用期限內對購買人之專屬授權,僅限於購買人本人使用。未經同意,不得轉讓、重製、散布或以任何方式提供購買人以外之人使用。本產品屬於「通訊交易解除權合理例外情事適用準則」所訂之「非以有形媒介提供之數位內容或一經提供即為完成之線上服務,經消費者事先同意始提供。」,因此沒有消保法第19條之7日無條件退貨解約之適用。



























商品評價
目前沒有評價。